ÇëÊäÈëÒªº¦×Ö
      top
      400-815-1117
      400-815-1117
      ¹ÉƱ´úÂ룺688068
      ÖÐ/EN
      ÎÄÕ·¢±íØ­ÓÖһƪNature£¬½ÒʾASGR1-GP73 Öá³ÉΪ¸ÎËðÉ˵ÄDZÔÚÖÎÁưеã
      2024-04-12

      ¡¶Deficiency of ASGR1 promotes liver injury by increasing GP73-mediated hepatic endoplasmic reticulum stress¡·³ÉΪqǧÒÚÇòÓÑ»á×Ô2020Äê12Ô¡¢2021Äê12Ô¡¢2022Äê1ÔÂÈý´ÎµÇ½nature×Ó¿¯Ö®ºóÔÙ´ÎÔÚnatureϵÁÐÔÓÖ¾ÉÏ¿¯µÇµÄÑо¿½á¹û£¡




      ½üÈÕ£¬ÓÉË´¾°Ò½Ò©Ñз¢ÍŶÓËï־ΰ½ÌÊÚ¡¢¸ßçù²©Ê¿ÁªºÏ¿Õ¾ü¾üÒ½´óѧÎ÷¾©Ò½Ôº¡¢Î÷°²½»´óÒ»¸½Ôº¡¢»ªÖпƼ¼´óѧ¡¢Î÷±±Å©ÁֿƼ¼´óѧµÈÅäºÏÍê³ÉµÄ£¬Õë¶ÔGP73ÔÚ¸ÎËðÉËÆÀ¹ÀÓ¦ÓÃÖеÄлúÖÆÔÚNature CommunicationsÔÓÖ¾ÉÏ·¢±í£¬ÎÄÕÂÌâΪ¡°Deficiency of ASGR1 promotes liver injury by increasing GP73-mediated hepatic endoplasmic reticulum stress¡±£¬¸ÃÑо¿½Òʾ½«¸Îϸ°ûÌØÒìÐÔ±í´ïµÄÄý¼¯ËØÒ»È¥ÍÙÒºËáÌÇÂѰ×ÊÜÌå1(ASGR1)Åж¨Îª¸ÎËðÉËÒ׸ÐÐÔµÄDZÔÚÒÅ´«¾ö¶¨ÒòËØ£¬²¢Ìá³ö½«Æä×÷ΪÖÎÁƸÎËðÉ˵ÄÖÎÁưеã¡£



      ¸ÎÔàËðÉËÊǶàÊý¸ÎÔ༲²¡µÄ½¹µã²¡ÀíÀú³Ì£¬È»¶øÆä·¢ÉúÓë½øÕ¹ÖеÄÒÅ´«Ò׸ÐÒòËØÈÔδ³äʵ½Òʾ¡£±¾Ñо¿·¢ÏÖ£¬ÍÙÒºËáÌÇÂѰ×ÊÜÌå1(ASGR1)ÔÚ¸ÎÏËά»¯»ò¸ÎÓ²»¯»¼Õß¼°ÔâÊܸÎËðÉ˵ÄÐÛÐÔСÊóÖбí´ïϵ÷¡£ASGR1ȱÏÝ»á¼ÓÖØÒÒõ£°±»ù·ÓÓÕµ¼µÄ¼±ÐÔ¸ÎËðÉ˺ÍCCI4ÓÕµ¼µÄÂýÐÔ¸ÎËðÉË£¬¶øÆä¹ý±í´ïÔòÄܼõÇáÕâЩËðÉË¡£»úÖÆÉÏ£¬ASGR1ÓëÄÚÖÊÍøÓ¦¼¤½éÖÊGP73½áºÏ£¬´Ù½øÆäÈÜøÌå½µ½â¡£ASGR1ºÄ½ßµ¼ÖÂÑ­»·ÖÐGP73ˮƽÉý¸ß£¬²¢´Ù½øGP73ÓëBIPÏ໥×÷Ó㬼¤»îÄÚÖÊÍøÓ¦¼¤£¬½ø¶øÒý·¢¸ÎËðÉË¡£ÖкÍGP73²»½öÄÜ»º½âASGR1ȱÏÝÒýÆðµÄ¸ÎÔàËðÉË£¬»¹ÄÜÌá¸ß½ÓÊÜÖÂËÀ¼ÁÁ¿ÒÒõ£°±»ù·ÓµÄСÊó´æ»îÂÊ¡£Ñо¿½á¹û½²Ã÷ ASGR1 ȱÏÝ»á¼Ó¾ç¸ÎËðÉË£¬ASGR1-GP73 Öá³ÉΪ¸ÎËðÉ˵ÄDZÔÚÖÎÁưеã¡£

      ±¾Ñо¿Ö¤Êµ£¬¸ÎÔà ASGR1 ÔÚ»¼ÓиÎËðÉ˵ÄÈ˺ÍСÊóÖÐÌÔÌ­¡£ÎªÁËÑо¿ ASGR1 Óë¸ÎËðÉËÖ®¼äµÄDZÔÚ¹ØÁª£¬Ñо¿²â¶¨ÁËÕï¶ÏΪ¸ÎÏËά»¯»ò¸ÎÓ²»¯µÄ»¼ÕßÖиÎÔà ASGR1 µÄ±í´ï¡£½á¹ûÏÔʾ£¬ÓëÕý³£¶ÔÕÕÏà±È£¬ÕâЩ¸ÎÔàÖÐ ASGR1µÄ mRNA ºÍÂѰ×ÖÊˮƽ¾ùÏÔÖø½µµÍ¡£Í¬Ê±£¬½á¹û½²Ã÷ ASGR1 ȱÏÝ»á¼ÓËÙ APAP ÓÕµ¼µÄ¼±ÐÔ¸ÎËðÉË¡£

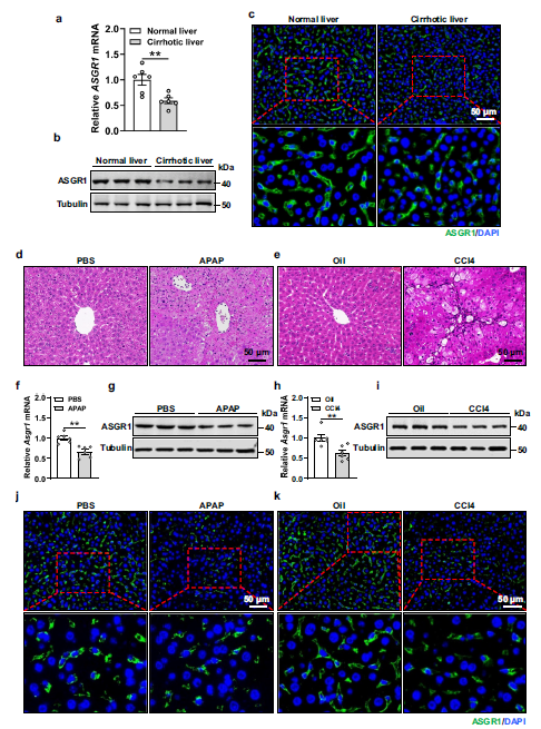
      ͼ£º¸ÎÓ²»¯»¼Õߺ͸ÎËðÉËСÊóÖиÎÔà ASGR1 ϵ÷
      a¡¢b Õý³£ºÍ¸ÎÓ²»¯È˸Î×éÖ¯ÖÐÍÑÍÙÒºËáÌÇÂѰ×ÊÜÌå 1 (ASGR1) µÄÏà¶Ô mRNA ºÍÂѰױí´ï£¨Ã¿×é n = 6£©¡£c Õý³£ºÍ¸ÎÓ²»¯È˸Î×éÖ¯ÖÐ ASGR1 µÄÃâÒßÓ«¹âȾɫ¡£d ¨C k 8ÖÜÁäСÊó¸¹Ç»×¢Éä¶ÔÒÒõ£°±»ù·Ó£¨APAP£¬400 mg/kgÌåÖØ£¬µ¥¼ÁÁ¿£©ÒÔÓÕµ¼¼±ÐÔ¸ÎËðÉË£¬PBS×÷Ϊ¶ÔÕÕÖÎÁÆ£¬»òËÄÂÈ»¯Ì¼£¨CCl4£¬1 ml/kg£©ÉíÌåÌåÖØ£¬Ã¿ÖÜÁ½´Î£¬Á¬Ðø 6 ÖÜ£©£¬ÒÔÓÍ×÷Ϊ¶ÔÕÕÖÎÁÆÓÕµ¼ÂýÐÔ¸ÎËðÉË£¨Ã¿×é n = 6£©¡£d¡¢e ¸ÎÇÐÆ¬µÄ H&E Ⱦɫ¡£f ¨C i Óà APAP »ò CCl4 ´¦Öóͷ£µÄСÊóÖиÎÔà ASGR1 µÄÏà¶Ô mRNA ºÍÂѰ×Öʱí´ï¡£j¡¢k Óà APAP »ò CCl4 ´¦Öóͷ£µÄСÊó¸ÎÔàÖÐASGR1 µÄ´ú±íÐÔÃâÒßÓ«¹âȾɫ¡£

      ÁíÍâ±¾Ñо¿Êý¾ÝÒ²ÓÐÁ¦µØÖ§³ÖÁËGP73 µÄÖкͿɼõÇá Asgr1 - / - СÊóµÄ¸ÎËðÉË¡£ÎªÁËÁ˽⿹ GP73 ¼õÇá ASGR1 ȱÏÝСÊó¸ÎËðÉ˵ĻúÖÆ£¬ÆÀ¹ÀÁ˸ÎÔà ER Ó¦¼¤Ë®Æ½£¬²¢ÊӲ쵽Asgr1 - / - СÊóÖÐºÍ GP73 ºó£¬BIP ºÍ CHOP µÄ¸ÎÔà mRNA ºÍÂѰ×ÖÊˮƽÏÔÖø½µµÍ¡£È»ºóÓÖ̽ÌÖÁËGP73 ÖкÍÓÕµ¼µÄ ER Ó¦¼¤ÌÔÌ­ÊÇ·ñÓÐÖúÓÚÔöÇ¿¸ÎÔÙÉú£¬´Ó¶ø¼õÇá¸ÎËðÉË¡£ÓëÏàÓ¦µÄ WT ¶ÔÕÕÏà±È£¬Óà APAP ÖÎÁÆµÄ Asgr1 - / - СÊóÌåÏÖ³öÃ÷ÏÔÊÜËðµÄ¸ÎÔÙÉú£¬ÆäÌØÕ÷ÊÇϸ°ûÖÜÆÚÂÑ°× A2/B1/D1/E1 ±í´ïϺÍг Ki67 ÑôÐÔϸ°ûÊýÁ¿ÌÔÌ­¡£Ïà±È֮ϣ¬¿¹ GP73 ÏÔ×ÅÔö¼ÓÁËÁ½ÖÖ»ùÒòÐÍСÊóµÄ¸ÎÔÙÉú£¬ÔÚÓà APAP ÖÎÁÆµÄ Asgr1 - / - СÊóÖÐÊӲ쵽¸üÃ÷ÏÔµÄЧ¹û¡£È»¶ø£¬µ±ÕâЩСÊó½øÒ»²½ÓÃERÓ¦¼¤¼¤¶¯¼ÁÒÂÃ¹ËØ£¨Tm£©ÖÎÁÆÊ±£¬GP73ÖкÍÓÕµ¼µÄAsgr1-/-СÊóµÄ¸ÎÔÙÉúÍêÈ«Ïûʧ£¬½²Ã÷GP73ÖкʹٽøAsgr1ÖеĸÎÔÙÉú? / ? СÊóͨ¹ýÒÖÖÆ¸ÎÔà ER Ó¦¼¤¡£

      ×îΪҪº¦µÄÊÇ£¬ÎÄÕÂ×îºó֤ʵ£¬ ASGR1-GP73 ÖáÓÐÍû³ÉΪÖÖÖÖÒòËØºÍÆäËûÏà¹Ø¼²²¡£¨ÀýÈç COVID-19£©ÒýÆðµÄ¸ÎËðÉ˵ÄDZÔÚÖÎÁưеã¡£

      ͼ£ºGP73 ÖкͿÉÌá¸ß½ÓÊÜ APAP ÖÎÁÆµÄ ASGR1 ȱÏÝСÊóµÄ´æ»îÂÊ

      ×ÜÖ®£¬±¾Ñо¿½á¹û½²Ã÷ ASGR1 ÊǸÎËðÉËDZÔÚÒÅ´«Ò׸ÐÐԵĺòÑ¡Õߣ¬Ò²ºôÓõÌØ±ð¹Ø×¢Óë ASGR1 ÒÖÖÆ×÷ΪԤ·ÀºÍÖÎÁÆ CAD µÄÖÎÁÆÕ½ÂÔÏà¹ØµÄDZÔÚ·çÏÕ¡£
      ÉÏһƪ£ºqǧÒÚÇòÓÑ»áÈÙ»ñÃñÓª¿Æ¼¼Éú³¤Ð¢¾´½±¡ª¡ª¿Æ¼¼´´ÐÂÒ»µÈ½±
      ÏÂһƪ£º´ÓAI¼ÓËÙFIC¿¹ÌåÒ©ÎïÑз¢£¬Ì½Ë÷ÉúÎïÒ½Ò©ÐÐÒµÐÂÖÊÉú²úÁ¦